15vip太阳集团(中国)有限公司
关于15vip太阳集团官网
15vip太阳集团官网简介
企业历程
员工活动
15vip太阳集团官网入口
合规管理
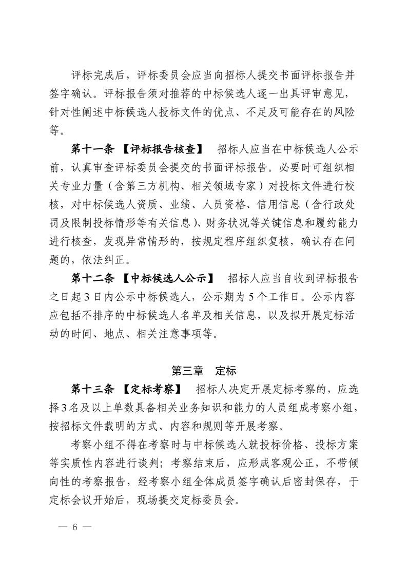
新闻中心
集团动态
部门动态
子公司动态
专题报道
党群建设
工作动态
身边榜样
15VIP太阳集团
人才发展
人才战略
人才培养
招聘信息
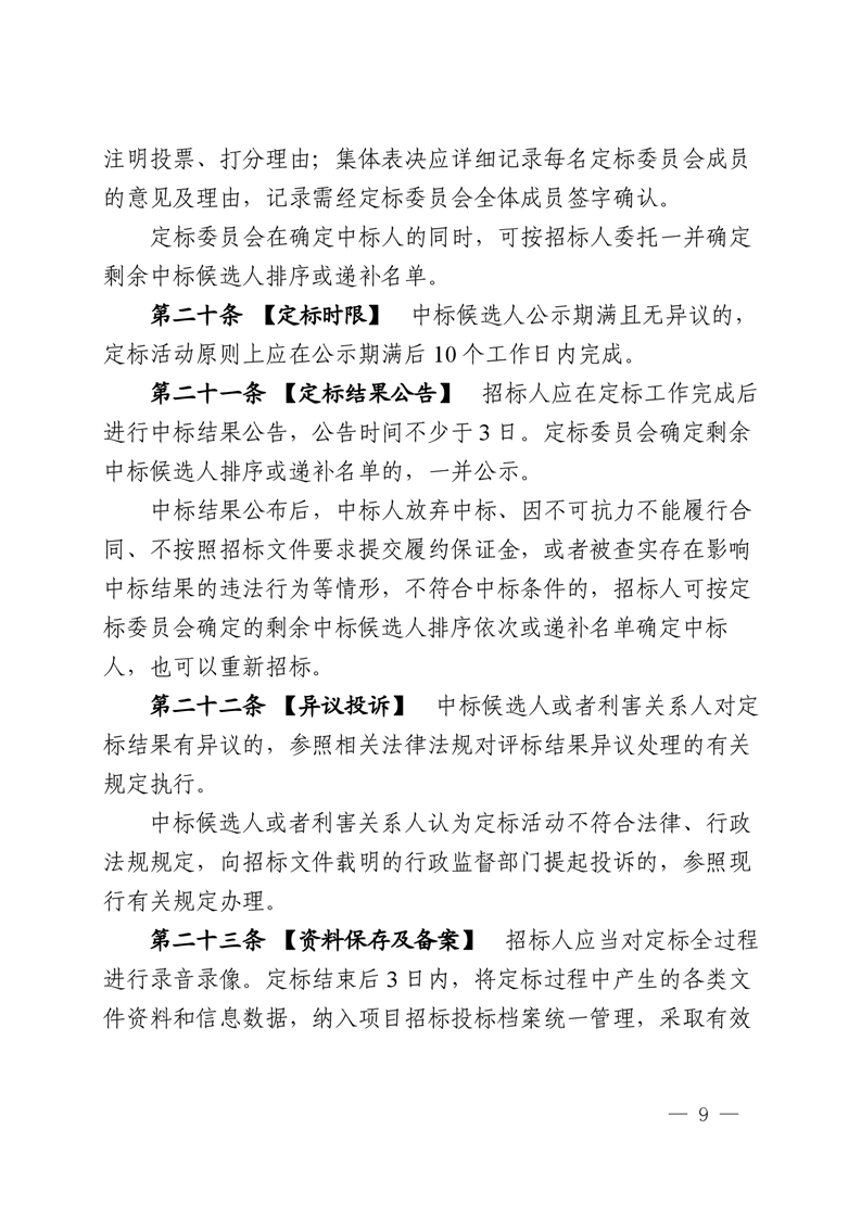
录用公示
情况公告
招标采购
招采管理
集团交易信息
所属公司交易信息
信息公开
企业基本信息
企业经营情况
重大人事事项
企业重大事项
其他公开事项
成员企业信息
品牌之窗
企业名片
名优产品
特色优势
联系我们
省政府信息
企业邮箱
OA
关于15vip太阳集团官网
新闻中心
党群建设
人才发展
招标采购
信息公开
品牌之窗
联系我们
省政府信息
企业邮箱
OA
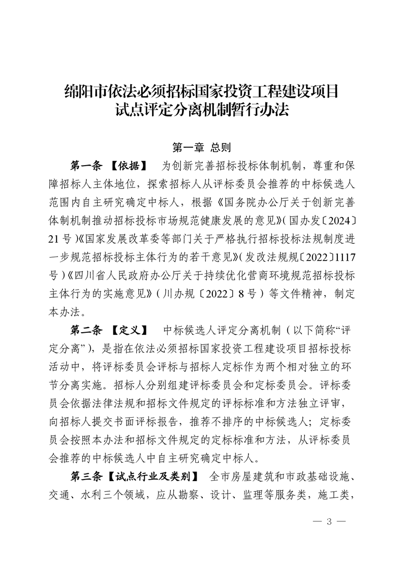
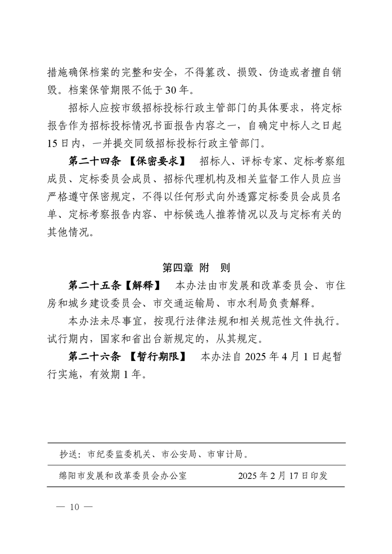
绵阳市依法必须招标国家投资工程建设项目试点评定分离机制暂行办法(2025.2.28发布)
2025-03-06
上一条
返回列表
下一条